Background: Myelodysplastic syndromes (MDS) consist of a spectrum of myeloid malignancies typified by regular genetic abnormalities, clonal hematopoiesis, dysfunctional myelopoiesis, inefficient blood cell production, peripheral-blood cytopenia, and an elevated risk for progressing to acute myeloid leukemia (AML). Mounting evidence suggests that the dysregulation of immune checkpoints (ICs) plays critical roles in immune evasion of MDS, which thus led to a series of trials using HMAs in combination with immune checkpoints inhibitors (ICIs). Of these, programmed cell death-1 (PD-1)/programmed cell death ligand-1 (PD-L1) pathway has been studied most extensively. Recently, forms of cell-free soluble PD-1/PD-L1 (sPD-1/sPD-L1) detection in plasm of patients with solid tumors has open a new paradigm for PD-1/PD-L1 investigations. However, within the context of MDS, the potential dysregulation and prognostic impact of sPD-1/sPD-L1 remains uncertain. This study was aimed to assess roles of sPD-1/sPD-L1 in newly diagnosed MDS patients.
Method: Between July 2020 and March 2023, 130 MDS/sAML patients matched the inclusion criteria and 55 healthy individuals with no familial or personal history of autoimmune or cancer disorders were included. The criteria for patient inclusion included: (1) a diagnosis of MDS confirmed pathologically according to 2016/2022 World Health Organization (WHO) classification, or sAML patients with a verified prior MDS history; (2) absence of other conditions like autoimmune diseases or different types of tumors; (3) availability of complete clinical information and survival data. MDS patients were categorized by IPSS-R as: lower-risk (very low risk/ low risk; higher-risk (intermediate risk/high risk/very high risk. Follow-up was conducted until June 16th, 2023. The median follow-up was 14.32 months (range 3.2-34.63 months). Profile of sICs (sPD-L1, sPD-1, sCTLA-4, sGITR, sTIM-3, sOX40, sLAG-3, s4-1BB, sICOS) were tested by ELISA, cytokines (IFN-γ, IFN-α2, IL-2, IL-2α, IL-6, IL-7, IL-10, IL-15, IL-17, TNF-α) were detected using Luminex analysis, and the expression levels of PD-1 on T cells (CD3 +, CD4 +, CD8 +, DPT, DNT)were measured using flow cytometry (FCM).
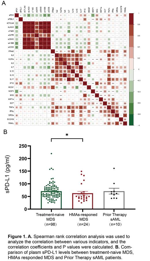
Result: In the plasma of 98 newly diagnosed MDS patients, sPD-L1 levels (median 66.80 pg/ml, range 25.00-219.5 pg/ml) were significantly elevated compared to 55 healthy blood donors (median 49.22 pg/ml, range 12.5-218.1 pg/ml). sPD-L1 level was higher in higher-risk IPSS-R groups ( P=0.0380). In addition, higher sPD-L1 levels also showed a correlation with lower hemoglobin concentration, implying a potential link between higher sPD-L1 levels and a more advanced MDS disease state. The AUC for sPD-1 was found to be 0.6333 [95% CI 0.5331-0.7334, P=0.0100] and for sPD-L1, it was 0.6785 [95% CI 0.5836-0.7733, P=0.0002]. The optimal cut-off values were established at 187.5 pg/mL for sPD-1 and 55.08 pg/mL for sPD-L1. Based on these cut-off values, patients with increased sPD-L1 experienced shorter OS ( P=0.0305). By using multivariate Cox model, high expression of sPD-L1 ( P=0.019, HR = 4.172, 95% CI: 1.265-13.755) and high IPSS-R scores ( P=0.030, HR = 2.898, 95% CI: 1.111-7.565) were found to be independent risk factors for newly diagnosed MDS patients. In addition, compared to healthy controls, the PD-1 + T cell subpopulations in MDS patients were significantly reduced, sPD-1 levels were positively correlated with proportion of CD4 + PD-1 + T cells, absolute count of CD4 + PD-1 + T cells and PD-1 + DPT cells, suggesting that CD4 + T cells and DPT cells may be potential sources of sPD-1 in plasma. Subsequently, we analysed the potential roles of cytokines and HMAs in sPD-1/sPD-L1 regulation. It was found that sPD-1 levels had a positive correlation with sPD-L1, IL-2Rα, IP-10, MIG, TNFα, GROα, and TRAIL. sPD-L1 was positively correlated with IL-2Rα, IP-10, MCP-1, MIG, MIP1α, and SCF (Figure 1 A). Notably. We found a reduced sPD-L1 levels in MDS patients who achieved remission after HMA treatment compared to treatment-naïve patients. ( P=0.0302) (Figure 1 B).
Conclusions: In conclusion, we found sPD-L1 is an independent risk factors for overall survival in newly diagnosed MDS patients. The elevation of plasma sPD-L1 levels is associated with disease progression in MDS, and may be a potential target for MDS immunotherapy.
Disclosures
No relevant conflicts of interest to declare.

This feature is available to Subscribers Only
Sign In or Create an Account Close Modal